慈组公〔2017〕2号
慈利县委管理干部任前公示公告
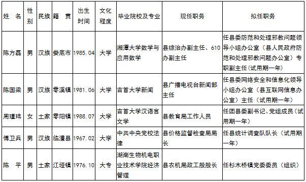
为加强对干部选拔任用工作的监督,提高识别和任用干部的准确程度,现对县委常委会议研究决定的11名拟提拔任职人选进行任前公示:


欢迎广大干部群众反映和举报拟任职人选思想作风、道德品质、工作能力、廉政勤政等方面情况和问题。举报人可以通过信函举报、电话举报或到受理举报地当面举报。凡来信或来电举报者,必须签署或告知本人真实姓名和工作单位,对匿名信,公示期间一般不予受理;凡来访者要说明真实身份和单位。所举报的问题,必须真实、准确,内容尽量具体详细,并尽可能提供有关调查核实线索。举报人将受到严格保护。严禁借机造谣中伤,串联诬告。
公 示 时 间:2017年8月4日至2017年8月10日
受理单位及电话:市委组织部(0744-12380)
县纪委(3231320)
县委组织部(3212380)
中共慈利县委组织部
2017年8月4日
来源:红网慈利分站
作者:中共慈利县委组织部
编辑:redcloud
本文为慈利新闻网原创文章,转载请附上原文出处链接和本声明。